October | 2019
Abstract
Inspection and regular maintenance of pipelines is imperative and a requirement for industries in various domains such as oil and gas, manufacturing, water distribution and others. The main challenge to this essential task arises from the need to inspect vast distribution networks and varied terrain these pipelines often pass through. It is assumed that if laid end-to-end, there are enough oil and gas pipelines in the world to circle the earth approximately 20 times. There are various techniques that have been developed by the industry for monitoring these pipelines but they are often labor- and cost-intensive to deploy. As part of this paper, I will discuss the value and effectiveness of unmanned aerial vehicles (UAVs) as a platform for oil & gas pipeline inspection.
Keywords: Pipelines, oil and gas, leakages, cracks, unmanned aerial vehicles, drones
Introduction
The need and challenges for regular pipeline inspection are multifold. Typically, pipes used for oil & gas operations are required to adhere to strict quality standards[20][21][22] checks before they are deployed in the field by the industry. These checks include verifying the effectiveness of the materials used against corrosion, pressure loads, wide range of temperatures and other physical damages expected during transportation, deployment and operational life-time of these pipelines. Additionally, as these structures are used to transport hazardous and dangerous gases and liquids, which if allowed to escape can seriously endanger lives and the environment. To put things into perspective, a 1% leak in a 20-inch pipeline can lead to a loss of 450,000 barrels a year and can irrevocably damage an area of up to 10 square kilometers. It is therefore essential that proper care be taken to ensure the reliability and quality of the pipelines in the field. Traditionally, several intrusive and non-intrusive techniques have been utilized that include manual inspection, acoustic resonance, ultrasound scanning, flow analysis, MFL etc. (Figure 1). The use of UAVs for pipeline inspection is a non-intrusive method not only for inspecting the pipeline itself but also to monitor the environmental conditions along the distribution network. UAVs enable coverage of large areas with varying terrains and can reach areas inaccessible by a human. There are several other benefits including cost-effectiveness, diverse applications, reduced scanning time, operational safety and environment friendliness. For example, a typical drone with the necessary sensor package may cost around $5,000, and can be used for several inspections, whereas using a helicopter to perform the same task may cost up to $3,000 per hour of operation.
Figure 1: Typical methods of pipeline inspection
Pipelines
Types of pipelines
The two major categories of pipelines used in Oil and gas industry are:
Liquid Pipelines
After crude oil is drilled out from a land or a sea based drilling station, it is transported by pipelines to onshore tank batteries. A tank battery separates oil, gas and water. Once the oil is separated, it is either sent for storage or refining through large diameter, long-distance trunk lines which are pressurized to overcome friction and changes in terrain elevation. Once refined, the product pipelines carry gasoline, jet fuel, diesel, ammonia and other liquids to storage or distribution centers. Liquid pipelines can also carry liquefied petroleum gas (LPG), liquefied natural gas (LNG) and highly volatile liquids (HVL) such as ethane, propane and butane.
Natural Gas Pipelines
Similar to liquid oil pipelines, natural gas pipelines are also used to carry natural gas liquids (NGL) for refining and distribution. Unlike oil pipelines, natural gas transmission systems use compressors to force the gas through the pipeline. Pipelines can also be categories based on their utility, for example, in a distribution network, “Gathering” pipelines move oil and gas from source to processing facilities, “Feeder” pipelines move the product to transmission lines, “Transmission” pipelines move product across vast areas to distribution centers and “Distribution” pipelines carry natural gas to the customer.
Pipeline failures
Although the industry has maintained a good safety record for pipelines, The potential and subsequent impact of a catastrophic pipeline failure cannot be ignored. Even when not ignited, the spilt material can cause significant damage to the surrounding environment and wildlife, contaminate underground water supply, damage land and block transport (Figure-2). If ignited, the damage can be catastrophic and can lead to explosions, loss of life and equipment, wildfires, air pollution and damage to property. Although natural gas is lighter than air, it usually rises and dissipates into air but when ignited, the initial blast and radiated heat could be just as deadly (Figure 3).
Figure 2: Incidents by occurrence Type (NEB)
Figure 3: The 2010 gas explosion and fire in San Bruno, California
Figure 4: Pipeline failure modes
Figure 5: Spillage by cause
Physical Damage
Physical damage to a pipeline is usually attributed to construction mishaps, material failure and structural damage. These include gouges and dents, wrinkles, ruptures and tears, welding defects etc. These kinds of failures may occur during construction, transportation, maintenance and operation of a pipeline. Encroachment damage occurs if a pipeline is struck by heavy machinery or vehicles etc. (Figure 6). Harsh surface contact can cause plain dents at the bottom of the pipe, wrinkle bends can cause local indentation along the length of the pipe, constrained dents are held in place due to pressure cycling. Other sources include cracks and fissures, welding defects, weak supporting structure etc.
Figure 6 : Example of physical damage
Corrosion
Corrosion is also one of the leading causes of failures in pipelines. A pipeline may suffer from internal and/or external corrosion. Estimated one-third of corrosion-related failures are caused by external sources while the remaining is caused by internal sources. Corrosion can eat away at the welds and may lead to Figure 7: Pipeline corrosion damage small holes forming on the surfaces causing often undetected leaks Corrosion can also be caused by the product being transported via the pipeline or due to variations in the external environment (Figure 8). External corrosion can be caused by damaged and worn-off protective coatings, manufacturing & welding defects, stray current, proximity to corrosive environment such as sewage water, animal waste, fertilizers and other chemicals etc. Internal corrosion causes include presence of chloride, carbon dioxide, hydrogen sulfide, oxygen, and microbiological activity that produces corrosive conditions. Different forms of corrosion are sweet (CO2) corrosion, sour (H2S) corrosion, oxygen corrosion, galvanic corrosion (Figure 7), pitting & crevice corrosion, erosion corrosion and stress corrosion cracking (SCC).
Figure 7: Pipeline corrosion damage
Figure 8: Pipeline corrosion damage
Human Error
Human errors such as accidents, improper adherence to safety guidelines, negligence, improper handling of equipment, infrequent or insufficient inspection and use of incompatible or contaminated material are also a significant source of pipeline failures. Studies conducted by the National Energy Board (NEB) have shown that human errors have accounted for an average of 20 major leaks per year.
3rd-Party Damage
Theft, sabotage, terrorism and vandalism are becoming the major cause of pipeline failures involving deaths and injuries (Figure 9). Pipelines are easy targets for terrorists, for example, a terrorist plot to destroy fuel pipelines at John F. Kennedy airport in 2007 was foiled by the FBI. According to studies in Nigeria, third-party damage is the leading cause of ruptures in pipelines. Attacks by vandals and thieves including ‘hot tapping’ (drilling into a pressurised pipeline) and ‘bunkering’ (illegally obtaining fuel from pipelines) are a major source of product loss. These incidents also lead to huge loss of lives to fire and other hazards involved. Other damages to the pipelines can come from lightning, cold/freezing weather, earthquakes, heavy rain or floods, earth movement, damage of structures etc.
Figure 9: Spills caused by sabotage
UAV for pipeline inspection
Traditional methods for pipeline inspection have been slow, manually intensive, expensive and dangerous to conduct. Even when using other aircraft for pipeline inspection, the cost of operation and access to relevant areas present a challenge. Unmanned Aerial Vehicles (UAVs) popularly known as drones offer a cost-effective platform for pipeline inspection for the oil and gas industry due to their availability, range and ease of operation. Using drones provides a number of advantages to the industry user including ability to maintain and operate a large fleet of aerial platforms, reduce cost of operation, faster turnaround time, flexibility to perform a variety of roles, higher quality inspection due to its ability to fly closer to the source and safety of operation. The limitations of drone use are that it can only perform external inspection, platforms are vulnerable to weather conditions & high winds and have a limited flight endurance with typical flight time of a micro UAV ranging from 30 minutes to a couple of hours.
In spite of the limitations listed, the business value of drone operations and their cost-effectiveness far outweigh their limitations.
Applications
The applications for UAVs for the oil and gas industry are numerous. platforms, reduce cost of operation, faster
Pipeline surveillance
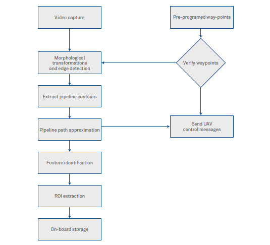
A UAV equipped with a visual or infrared camera can be used to perform regular patrolling duties. UAV platforms equipped with such devices can be configured at take-off, navigate and patrol a segment of pipeline, identify and capture images or videos of areas of interest at pre-defined timings and return to their base station with little or no human intervention. On-board GPS sensors and waypoint data can be used by a UAV to plot the path to be taken, make necessary course corrections and hover in place as directed by the parameters configured (Figure 10). The parameter configuration can be performed either pre-flight or in-flight. UAVs can also stream real-time surveillance images and generate notifications when any unusual event is observed.
Figure 10: Typical UAV based Pipeline inspection system
The data gathered by the UAV can then be stored either on an on-board storage or can be transmitted to a mobile local base station if connectivity is available. The local base station can be established on to a vehicle or along fixed locations along the pipeline. The processed data stream can be uploaded to backend/cloud-based servers for further analysis and storage.
Physical damage and corrosion detection
Modern image processing and analysis techniques open up new possibilities of identifying various patterns of damages in concrete and metal surfaces. Images captured from a high-resolution camera onboard a drone can be processed on board to identify loss of protective coating, joint failures, buckling & bending, dents and gouges on a pipeline surface. Using on-board video analytics, a drone can be autonomously guided to follow the contour of a pipeline in-flight, all the while continuously assessing the pipeline surface for any signs of external damage and/or corrosion.
Figure 11 : Pipeline surface analysis using Image Analytics
Figure 12: Physical damage detection using image analytics techniques
Figure 13: Corrosion detection
Pipeline leak detection
Drones also provide an excellent platform for non-intrusive leak detection. Leaks can be detected by drones in a variety of manners. To identify gas leaks, drones can be configured to carry a payload of on-board gas sensors. Air samples on top of the pipelines can be analysed to measure the concertation of various gases and to detect a potential leak. Drones carrying specialized hyperspectral or infrared cameras can identify the nature of leaks by measuring the absorption of background radiation at multiple-wavelengths and uses techniques such as Fourier transform infrared spectroscopy (FTIR) to identify the nature of the leak. Such techniques can also identify leaks on solid surfaces and in liquid or gas forms. Another similar technique called Backscatter absorption gas imaging (BAGI – Figure 14) uses a carbon-dioxide laser to illuminate an area above the pipeline.
Figure 14 : Backscatter absorption gas imaging (BAGI)
The gas concentration is observed as analog voltage to the system which correlates it to the scanner position and the colour image recorded by the camera to highlight the gas plume. Natural gases scatter the laser strongly, the scatter image captured by the infrared imager can be used to identify the leak. Use of thermal imaging (Figure 15) and Optical Gas Imaging (OGI) can also help identify internal corrosion and escaping gases as due to variations in temperature registered by the imager.
This data can be analysed along with wind speed and direction to estimate the direction of the plume and the affected fallout area. The drone can carry out part of the analysis including identification and capture of ROI, whereas other compute-intensive models can be executed at the backend.
Figure 15: Thermal profile of pipeline
Right of way survey
Encroachment to right of way is one of the key challenges faced by the industry. Construction and close proximity of residential space can spell disaster in case of any mishap. Encroachment to right of way can also be caused by vegetation growth or deliberate act of vandalism. Drones can help identify the affected section and map the surrounding area by means of 2D image mapping or 3D point cloud mapping of the terrain using a high definition camera or a LiDAR. A UAV equipped with onboard LiDAR can scan along the length of a segment of the pipeline and generate accurate point cloud maps. The area can be geo-tagged and the information can then be passed out to the backend system for comparison against the planned layout (Figure 16). Once an encroachment is determined, crews can then be dispatched to facilitate its clearing.
Figure 16: Pipeline ROW Analysis
Figure 17: Right-of-way scanning using 3D Point Cloud method
Other applications
Due to the flexibility of the platform and the ease of configuration, drones can also be deployed for a number of applications in addition to the ones mentioned above, such as performing initial survey, monitoring and cataloguing construction progress, inspection of storage tanks, vent towers, volume and & area measurements, emergency response duties, terrain modelling and many others.
Wipro SmartDrone platform
The Wipro SmartDrone platform (Figure 18) is designed as a flexible and customizable platform that allows a user to deploy interchangeable sensor package as payload with ease. SmartDrone can perform tasks like video surveillance, LPG concentration detection, smoke detection, emergency response, and is capable of autonomous flying including take-off and landing, programmable flight path, waypoint navigation. SmartDrone edge platform is capable of performing edge analytics, generating periodic as well as priority alerts, capturing telemetry data, controlling drone flight characteristics and can automatically select the optimal communication channel from a set of supported connectivity options including Bluetooth, WiFi, 3G and LoRA. Wipro is also developing edge and backend analytics components for crack and corrosion detection, pipeline contour tracking, pipeline leak detection and automated surveillance using various image analytics and deep learning techniques.
Figure 18: Wipro SmartDrone Solution
Wipro SmartDrone platform
The use of UAVs offers new and exciting opportunities to the Oil and Gas industry for pipeline tracking and other applications. UAVs not only have a fraction of operating cost as compared to manned aircraft and other intrusive methods, they also have less environmental impact including noise and air pollution. The adaptability of UAVs for various applications and operational scenarios is one of the primary attractions for all elements of industries, defense and private use. The sales of drones have soured in the past couple of years (Figure 19) and the trend is expected to continue in the near future.
Figure 19: Drone shipment trend
Businesses are also recognizing the potential and value brought in by such systems, which is also helping in funding more research. New technologies such as longer flight endurance times and more payload capacity, ability to work in swarms and in adverse weather conditions coupled with new and more flexible regulations on their use will add to the usability of a drone as a ubiquitous solution and enable them to become powerful business tools..
References
Kuljeet Singh
In a career spanning 17 years, Kuljeet Singh has worked extensively in the Internet-of-Things, Artificial Intelligence, Multimedia and Embedded Systems domains. Presently serving as a Solutions Architect (IoT & AI) with Wipro’s Industrial and Engineering Services (I&ES) division, he is working on the development and deployment of AI/ML based Intelligent IoT edge and gateway platforms. He is also working with the technology teams of leading semiconductor customers on the next generation of IoT solutions. For more information, contact him at kuljeet.singh@wipro.com